PT TINA KANA (TINA KANA) didirikan pada 28 Oktober 1991, bergerak di bidang Konstruksi Umum, Perdagangan dan Pemasok. Sejalan dengan perkembangan yang dilakukan oleh Pemerintah dan pihak lain di berbagai bidang, TINA KANA telah berperan aktif dalam berbagai kegiatan pembangunan.
PT TINA KANA bergerak di sektor usaha, termasuk:
1. Sektor usaha listrik yang meliputi:
a) Pengembangan Transmisi Tegangan Tinggi dan Ekstra Tinggi
b) Pembangunan Gardu Induk dan Gardu Induk Gas (GIS)
2. Konstruksi Bangunan, Pabrik, Perumahan dan lainnya
3. Sektor Perdagangan Umum
Sejalan dengan bidang usaha ini, TINA KANA telah terdaftar sebagai Rekanan Terseleksi (DPT) di hampir semua Unit Induk Pembangunan dan di Kantor Pusat PT PLN (Persero). TINA KANA telah mengimplementasikan dan menyelesaikan berbagai Proyek di PT. PLN (Persero) baik pada Proyek Pembangunan Jalur Transmisi Tegangan Tinggi dan Ekstra Tinggi maupun di Proyek Pembangunan Gardu Induk.
TINA KANA berkomitmen untuk selalu meningkatkan kompetensi Perusahaan dengan melakukan perbaikan pada sistem dan prosedur yang sesuai dengan standar kualitas, keselamatan dan sertifikasi lingkungan seperti ISO 9001:2015, ISO 14001:2015, OHSAS 18001 dan SMK3. Selain itu, TINA KANA berkomitmen untuk selalu meningkatkan kompetensi personel dengan melakukan sertifikasi dan pelatihan personel sesuai dengan sertifikasi keahlian wajib dan pelatihan lainnya yang sesuai.
Sejalan dengan pengalaman, kompetensi perusahaan dan personel, TINA KANA berkomitmen untuk dapat melaksanakan dan menyelesaikan pekerjaan yang dipercayakan oleh Pemberi Kerja sesuai dengan persyaratan Pemberi Kerja.









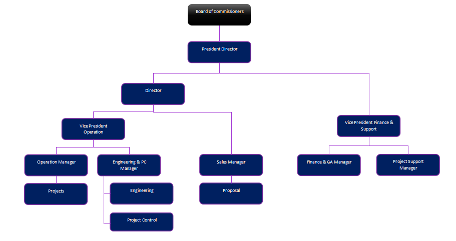
(PRESIDENT DIRECTOR)
(DIRECTOR)